The SIO2PC Page

SIO2PC is a hardware & software package interfacing the 8-bit Atari to PC compatible computers. This page gives you file downloads and access to the SIO2PC FAQ.

The original idea was to have the PC emulate Atari disk drives so Atari programs could be stored on the PC's hard (or floppy) drives. It turned out to be quite successful. About 95% of my work was in the software, but a hardware device to convert logic levels was also necessary. This device is now commonly referred to as an SIO2PC cable.

Features:

 Emulates 1 to 4 Atari disk drives

Store your Atari files on PC hard or floppy drives

 Boot from the PC, real drive not needed to start-up

 No software or drivers required for the Atari; no conflicts: use your favorite DOS

 Twice as fast as an Atari 810 drive and more reliable

 Co-exists with real drives in the Atari daisy chain

 Compatible down to the hardware level: use sector copiers, etc.

 Print-Thru captures Atari print-out and routes to PC's printer

 Convert Atari files to PC files and vice versa

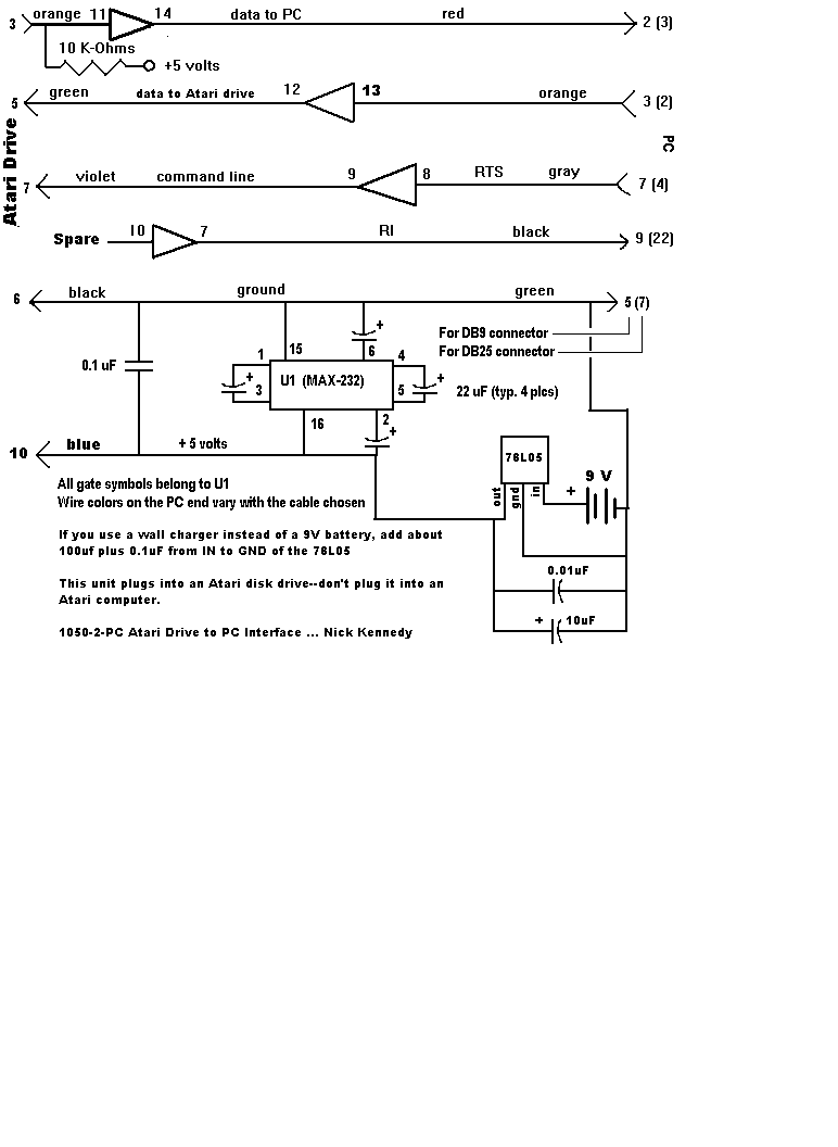
1050-2-PC version connects PC directly to Atari disk drive

How can you get SIO2PC?

SIO2PC is a hobby for me, so use and/or build it at your own risk. You can build the hardware yourself if you are adept at soldering, and you can get the software from this site. I suggest a small shareware fee but I won't harangue you about it if you are not moved enough to pay. I only distribute the fully functional version.

At this time, I find myself too busy to build interfaces for sale. You might try a web search or ebay if you don't want to build your own. You can probably find them on Atari sites on the net.

SIO2PC and other Atari file downloads:

Download the software: SIO421.ZIP (84K Zip File)

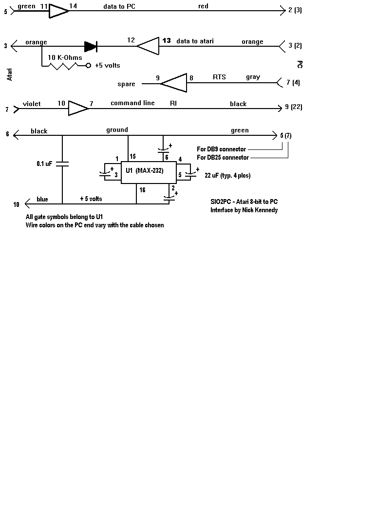
View the SIO2PC schematic (click to view GIF file)

View the 1050-2-PC schematic (click to view GIF file)

Download .BMP file (click for schematic as .BMP file & text file w/ parts list, suppliers, etc.)

AMAC.TXT Looking for an assembler? Click for info on using AMAC.

ATARI.ATR (51K-Zipped) is a disk image with files associated with SIO2PC, such as FILE2PC.OBJ, REMOTE.OBJ, DIAGS.OBJ and my ham radio program KEYER.OBJ. You'll also find some source code and my brother's two-player TANK.OBJ game here.

SOURCE.ZIP (136K) contains all of the source code for SIO2PC. It is written for the A86 assembler.

Atari Source (37K Zip File) contains the source code to some of my atari programs (FILE2PC, DIAGS and some SIO bus experiments) in plain ASCII, PC file format.

Readme.Txt is just what you'd expect. A big, rambling file on the technical details and revision history of SIO2PC. If you want to know such trivia as the structure of an ATR file and lots of even more obscure stuff, look here.


SIO2PC.FAQ: Answers to frequently asked questions on SIO2PC


Go to Nick Kennedy's Page ... (for non-Atari stuff: banjo, ham radio, etc.)

kennnick@gmail.com